Instance Verification Kit (IVK)
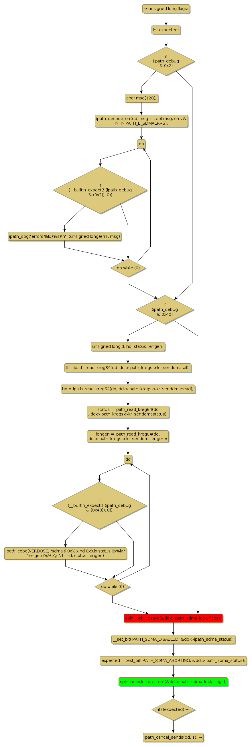
spin lock @ [18093+47+/linux-3.19-rc1/drivers/infiniband/hw/ipath/ipath_intr.c]
Instance Signature: ipath_sdma_lock
|
The Matching Pair Graph:
|
|
Function Name
|
Control Flow Graph (CFG)
|
Events Flow Graph (EFG)
|
Source Correspondence
|
|
handle_sdma_errors
|
|
|
[17341+18+/linux-3.19-rc1/drivers/infiniband/hw/ipath/ipath_intr.c]
|